Qbject system
Public Member Functions | Public Attributes | Static Public Attributes | List of all members
Q.Qbject Class Reference

generic Object class (the name was chosen not to interfere with Python3) More...

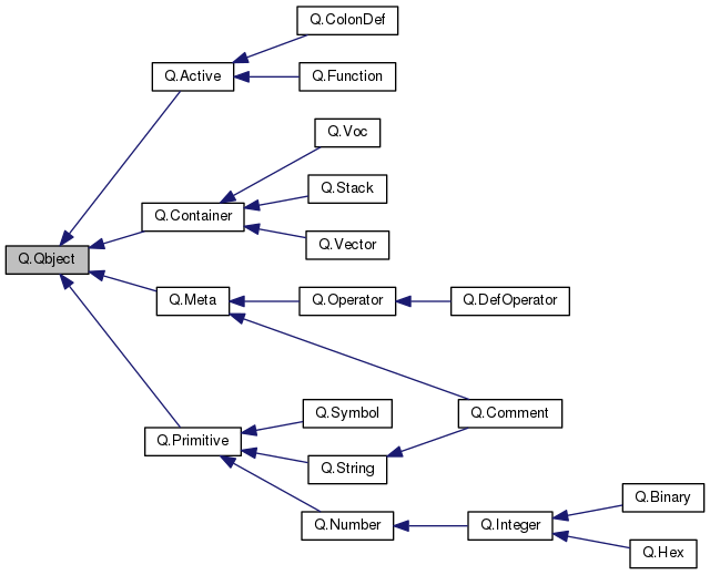
Inheritance diagram for Q.Qbject:
Inheritance graph
[legend]

Public Member Functions

def __init__ (self, V, token=None, doc='')
 construct with given value
 
def __call__ (self)
 by default all objects executes in itself
 
def __getitem__ (self, key)
 object[key] operator
 
def __setitem__ (self, key, o)
 object[key]=val operator
 
def __lshift__ (self, o)
 << operator
 
def push (self, o)
 append element
 
def top (self)
 
def pop (self)
 
def drop (self)
 drop top element
 
def __repr__ (self)
 text dump (tree form)
 
def dump (self, depth=0, prefix='')
 dump any object in tree form
 
def pad (self, N)
 pad tree element
 
def head (self, prefix='')
 dump object in short form (header only)
 

Public Attributes

 type
 <type:value> must be compatible with PLY library token objects
 
 value
 single value
 
 nest
 nest[]ed elements /ordered/
 
 attr
 attr{}ibutes /associative array, unordered/
 
 immed
 docstring More...
 
 lexpos
 lexeme char position in source code
 
 lineno
 lexeme line number in source code
 
 toklen
 lexeme length
 

Static Public Attributes

dictionary dumped = {}
 variable holds IDs of all dumped objects (to avoid infty recursion)
 

Detailed Description

generic Object class (the name was chosen not to interfere with Python3)

Member Function Documentation

◆ pop()

def Q.Qbject.pop (   self)
Returns
top element

◆ top()

def Q.Qbject.top (   self)
Returns
top element /without removing/

Member Data Documentation

◆ immed

Q.Qbject.immed

docstring

immediate flag for objects executes in compile mode


The documentation for this class was generated from the following file: